Mis on Blender?
Blender on professionaalne, tasuta ja avatud 3D modelleerimise tarkvara. See toetab tervet 3D-töövoogu: modelleerimist, rigeerimist, animatsiooni, simulatsiooni, renderdamist, kompositsiooni ja liikumise jälgimist ning video redigeerimist.
Miks valida Blender? See on kogukonna poolt juhitud ja täiesti tasuta igaveseks. See tähendab, et sul on ligipääs samadele tööriistadele, mida kasutavad tippstuudiod üle maailma.
Loodud Blenderiga
Kõike seda, mida siin näed, saad ka sina ise luua. Piiriks on vaid fantaasia!
Kuidas alustada?
Blender on täiesti tasuta ja avatud modelleerimise tarkvara. Sul on vaja vaid arvutit ja soovitavalt kolme nupuga hiirt, sest ilma rullikuta on 3D maailmas liikumine väga keeruline. Kui sul on tarkvara installitud, oled valmis oma esimest mudelit looma!
Samm-sammuline õpetus
Enne kui hakkad midagi looma, tuleb õppida Blenderi põhitööriistu. Need 10 põhisammu õpetavad sulle kõike, mida vajad esimese projekti alustamiseks!
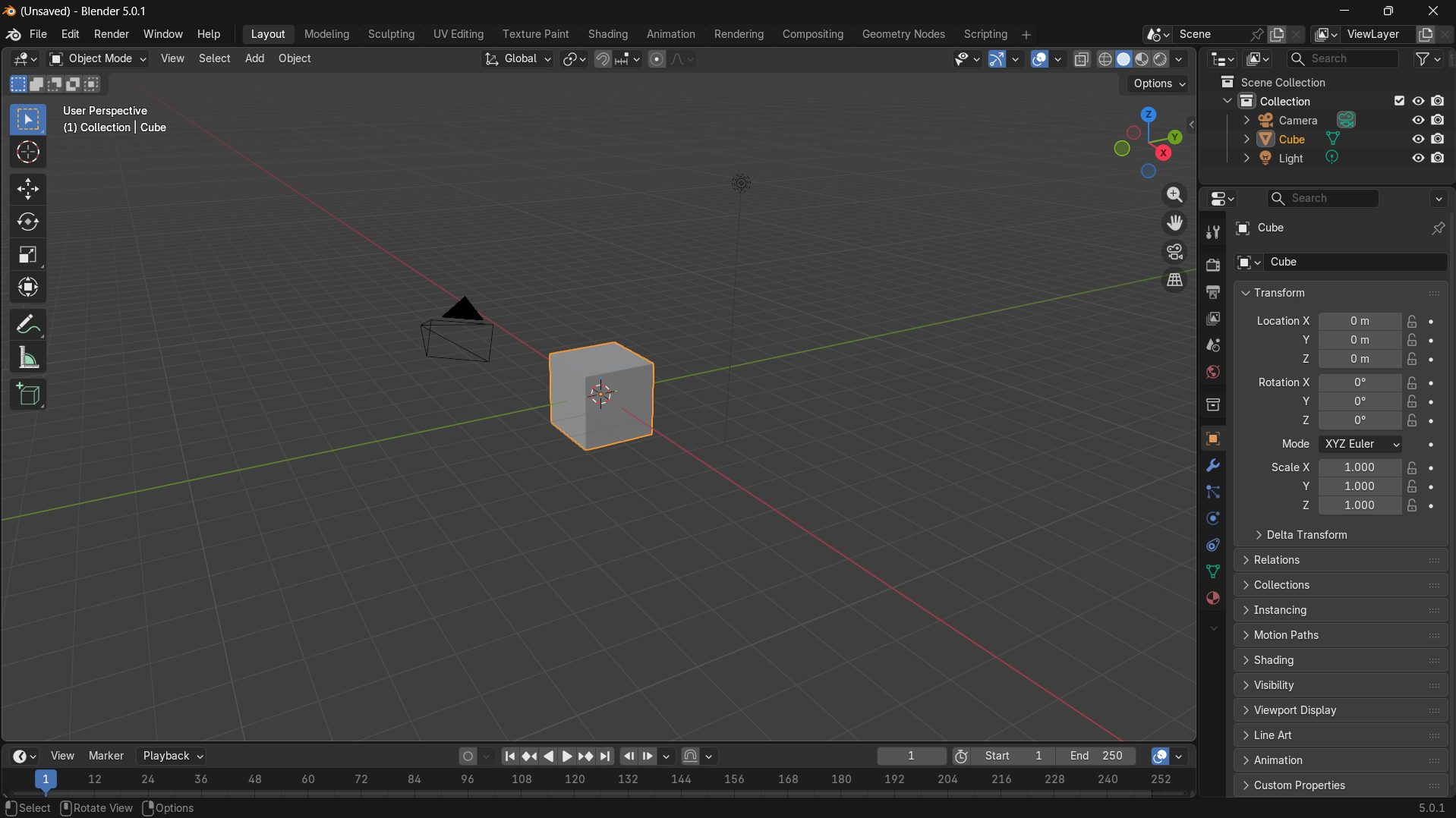
Blenderi töölaua tutvustus
Avage Blender - Avanevas aknas näete kolme peamist tööala:
- 3D Viewport (keskel) - siin modelleerid ja vaatled oma tööd
- Tööriistariba (vasakul) - tööriistad valimiseks ja muutmiseks
- Omaduste paneel (paremal) - objektide seaded, materjalid, renderdamise sätted
Proovige seda: Klõpsake erinevatel aladel ja vaadake, kuidas need aktiveeruvad.
Kuidas 3D ruumis liikuda?
See on kõige olulisem oskus! Kasutage hiire rullikut järgmiselt:
- Rullikut keerates - suumib vaadet lähemale või kaugemale
- Rullikut all hoides + hiirt liigutades - pöörab vaadet ümber objekti
- Shift + rullik all + hiire liigutamine - nihutab vaadet horisontaalselt või vertikaalselt
Numbrilise klahvistiku abil saate kiirelt vaatenurki vahetada:
- Numbrilise klahvistiku 1 - eesvaade (Front View)
- Numbrilise klahvistiku 3 - külgvaade (Side View)
- Numbrilise klahvistiku 7 - ülaltvaade (Top View)
- Numbrilise klahvistiku 5 - vahetab perspektiivi ja ortograafilise vaate vahel
- Numbrilise klahvistiku 0 - vaatab läbi kaamera
Kuidas objekte valida ja manipuleerida?
Objektide valimine:
- Vasakklikk objektil - vali see
- Shift + vasakklikk - lisa objekt valikusse või eemalda sealt
- A - vali kõik objektid / tühista kõigi valik
- B - aktiveerib kastiga valimise režiimi (Box Select)
Manipuleerimine Gizmo abil:
- Punane nool - liigutab objekti X-telje suunas
- Roheline nool - liigutab objekti Y-telje suunas
- Sinine nool - liigutab objekti Z-telje suunas (üles-alla)
- Valged ringid - võimaldavad objekti pööramist või mõõtmete muutmist
Proovige seda: Valige kuubik ja lohistage seda erinevate noolte abil!
3 kõige olulisemat klahvi: G, R, S
Need kolm klahvi moodustavad 3D modelleerimise aluse!
G - GRAB (Haara ja liiguta)
- G - liigutab objekti hiirega
- G → X - liigutab objekti ainult X-telje suunas
- G → Y - liigutab objekti ainult Y-telje suunas
- G → Z - liigutab objekti ainult Z-telje suunas
R - ROTATE (Pööra)
- R - pöörab objekti hiirega
- R → X - pöörab objekti ainult X-telje ümber
- R → 45 - pöörab objekti täpselt 45 kraadi
S - SCALE (Muuda suurust)
- S - muudab objekti suurust hiirega
- S → 2 - teeb objekti 2 korda suuremaks
- S → 0.5 - teeb objekti poole väiksemaks
- S → X → 0 - lamedaks X-telje suunas (kaob)
Uute objektide lisamine
Shift + A - See avab "Lisa" menüü, kust saate lisada uusi 3D objekte:
- Mesh → Cube - kuup (alustame sellega)
- Mesh → Cylinder - silinder
- Mesh → Sphere - kera
- Mesh → Cone - koonus
- Mesh → Plane - tasapind (sobib näiteks maapinna või põranda jaoks)
Proovige seda: Lisage kõik 5 põhikuju ja manipuleerige neid G, R, S klahvide abil!
Objektide eemaldamine stseenist
Kaks peamist viisi objekti eemaldamiseks:
1. Tavalised kustutusvõimalused:
- Valige objekt, mida soovite eemaldada
- Vajutage klahvi X
- Kinnitage dialoogiaknas "Delete" (Kustuta)
2. Otsene kustutamine:
- Valige objekt
- Vajutage klahvi Delete (tavaliselt numbriklahvistiku kõrval)
- Kinnitage tegevus
Tähelepanu! Kui kustutate midagi kogemata, vajutage kohe Ctrl + Z tagasivõtmiseks!
Harjutus: Looge 3 kuubikut, paigutage need erinevatesse kohtadesse ja seejärel eemaldage need kõik stseenist.
Kaks peamist töörežiimi: Object Mode vs Edit Mode
Nende kahe režiimi eristamine on ülioluline!
OBJECT MODE (vaikimisi režiim)
- Töötate terve objektiga kui üksusega
- Saate objekte liigutada, pöörata ja suurust muuta
- Režiimi vahetamine: Tab või valige ülevalt tööriistaribalt
EDIT MODE (modelleerimisrežiim)
- Töötate objekti individuaalsete osadega (tipud, servad, pinnad)
- Saate objekti kuju fundamentaalselt muuta
- Režiimi vahetamine: Tab (vahetab hetkerežiimi)
Proovige seda: Minge kuubikuga Edit Mode'i (Tab) ja vaadake, kuidas objekt muutub!
Edit Mode'i põhioskused
Edit Mode'is saate valida kolme tüüpi geomeetrilisi elemente:
Valikurežiimid (ülal vasakul või klahvidega):
- 1 - Vertex Mode (tipud - väikesed punktid, kus servad kohtuvad)
- 2 - Edge Mode (servad - jooned tipude vahel)
- 3 - Face Mode (pinnad - tasapinnad servade vahel)
Põhitehnikad Edit Mode'is:
- Ekstrudeerimine (E) - valitud elemendi väljavenitamine uue geomeetriaga
- Tsikllõige (Ctrl + R) - lisab uue serva ümber objekti
- Sissepressimine (I) - loob uue pinna olemasoleva pinna sees
- Ühendamine (F) - ühendab valitud elemendid
Harjutus: Tehke kuubikuga järgmist: 1. Minge Edit Mode'i (Tab) 2. Valige üks pind (Face Mode - 3) 3. Ekstrudeerige seda (E) 4. Tehke tsikllõige (Ctrl + R)
Kuidas oma tööd salvestada ja hallata?
Korralik salvestamine on kriitiline, et vältida tehtud töö kaotamist!
Esmakordne salvestamine:
- Vajutage Ctrl + S
- Valige sihtkaust, kuhu soovite faili salvestada
- Andke failile selge ja kirjeldav nimi (nt "minu_esimene_mudel")
- Klõpsake nupul "Save As Blender File"
Levinud failitüübid Blenderis:
- .blend - Blenderi põhifail (sisaldab kõiki mudeleid, valgustusi, materjale ja seadeid)
- .png / .jpg - renderdatud pildid (loodud pärast renderdamist)
- .fbx / .obj - 3D mudelid, mida saab importida teistesse programmidesse või mängumootoritesse
Varukoopiad ja taastamine:
- Blender loob automaatselt varukoopiaid (.blend1 failid samas kaustas)
- Fail → Recover → Last Session - taastab viimati pooleli jäänud tööseansi
- Hea harjumus: Vajutage Ctrl + S iga paari minuti tagant!
Nüüd proovime esimest lihtsat objekti luua!
Kasutame kõike, mida oleme õppinud, et luua lihtne tool:
1. Tooli istme loomine:
- Shift + A → Cube (kuup)
- S → X → 2 (teeb laiemaks)
- S → Z → 0.2 (teeb madalamaks)
2. Jalade lisamine:
- Duplikeerige kuup: Shift + D
- Liigutage alla: G → Z
- Tehke väiksemaks: S → 0.5
- Kopeerige teine jalg: Shift + D ja liigutage õigele kohale
3. Seljatugi loomine:
- Lisage teine kuup: Shift + A
- Pöörake: R → X → 90
- Paigutage õigele kohale istme taha
Õnnitleme! Olete loonud oma esimese 3D objekti Blenderis!
Salvestage see: Ctrl + S → "minu_esimene_tool.blend"
Blenderi algaja kiirklahvide lühikokkuvõte
Alusta oma Blenderi teekonda!
Õppimise nõuanded:
- Ära kiirusta - tee iga samm korralikult ära
- Harjuta iga päev 15-30 minutit - parem kui korra nädalas tund
- Ära karda vigu - iga viga on õppimisvõimalus
- Katseta ise - loo pärast õpetust midagi täiesti uut.
- Küsi abi - Blenderi kogukond on üks sõbralikumaid!
Esimene nädal: keskendu ainult hiire liigutamisele ja G-R-S klahvidele. Kui need selgeks, on ülejäänud lihtsam!
Ja pea meeles, et iga professionaal on kunagi olnud algaja. Kõige olulisem on alustada ja proovida - eksperimenteerimine on parim õpetaja!









